交易时间网(全球大宗商品及衍生品专业交易者门户)www.infointime.net

精选  直播  外盘  内盘  |  策略  方法  |  交易关键词

 
美原油,布伦特原油,交易时间网原油频道,原油最新价格,原油价格走势图,原油最新价格预估
 

• 首页

 
 

头条精选

 
 

直播喊单

 
 

外盘资讯

 
 

内盘资讯

 
 

交易策略

 
  交易方法  
 

财经日历

 
 

交易关键词

 
  品种导航  
 

国际原油

黄金白银


恒指期货

德指期货

道指期货


美元指数

欧元美元

英镑美元

日元美元

其他外汇


内盘商品

富时A50

人民币

 
  独家深度资讯  
 

FedWatch~美联储货币政策观察


Trump~特朗普效应持续发酵


Brexit~英国脱欧进入实施阶段


EuroWatch~欧元区政治经济观察


Opec~欧佩克产油国及减产观察


NonOpec~非欧佩克产油国观察


BankWatch~全球顶级投行观点


TopSite~全球顶级财经网站中文版

 
  核心交易数据  
 

美国劳动&就业

+ 劳工部大非农

+ ADP小非农

+ 初请失业金

美国通胀&经济

+ 美国物价CPI

+ 美国核心PCE

+ 美国PMI指数

+ 消费者信心

原油数据

+ EIA库存周报

+ API库存周报

+ 贝克休斯钻井

+ OPEC原油月报

+ IEA原油月报

+ EIA原油月报

其他数据

+ CFTC持仓

+ 美债收益率

+ 比特币价格

+ 芝商所研报

 
 

美原油,布伦特原油,交易时间网原油频道,原油最新价格,原油价格走势图,原油最新价格预估

 

 11.png

 

交易时间网  > 外盘资讯(美指-原油-黄金-白银-恒指-德指-道指-外汇) > 美元频道


参议院税改投票迫在眉睫,特朗普“年终大考”前景堪忧;政府停摆风险陡然上升 美元多头仍须保持谨慎

美元频道全能投资账户ICE美元指数开户交易策略外盘开户外盘配资 | 猎豹原油白银喊单机器人


交易时间网(infointime.net)2017年11月28日讯——在结束感恩节假期之后,特朗普政府已经马不停蹄地为税改法案在参议院的投票忙碌起来,最新消息称,参议院税改法案中增加了更多的税收减免,以赢得共和党参议员约翰逊(Ron Johnson)和戴恩斯(Steve Daines)的支持,而今日特朗普也将在白宫举行一次全体共和党参议员参加的午餐会,在最后时刻为税改“拉票”,投资者仍须密切关注相关消息。

参议院税改投票迫在眉睫 特朗普“年终大考”前景堪忧

税改法案对特朗普政府而言尤其重要,如果税改法案能够在参议院获得通过,不仅意味着特朗普和共和党取得了一项立法上的重大胜利,也意味着特朗普兑现了此前做出的“在任期第一年内通过大规模税法改革”的承诺;而这也能在很大程度上缓解共和党面临的政治压力,并为特朗普2018年的中期选举打下基础。

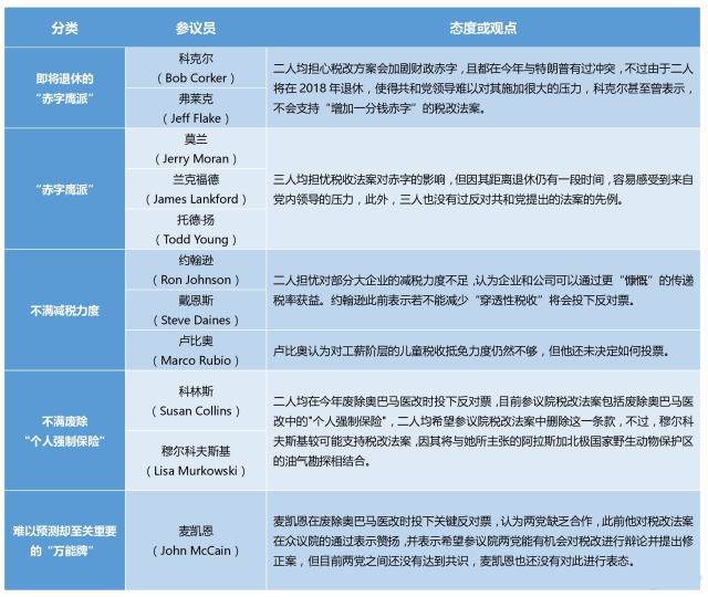
然而,目前参议院共和党仅对民主党有52:48的微弱优势,这意味着在没有民主党参议员倒戈的情况下,只要有三名共和党参议员反对,税改法案将宣告失败。那么,目前共和党参议员对特朗普税改法案持怎样的态度?金十整理了截至周二(11月28日)共和党参议员对此的态度,以分析税改法案在参议院获得通过的概率。目前至少有十位共和党参议员对参议院税改法案表示担忧,特朗普若要通过这场“年终大考”还有点悬。

 1.jpg

政府停摆风险陡然上升 美元多头仍须保持谨慎

而除了参议院税改法案,目前国会的立法议程中有许多议题也将迎来截止日期,这些议题包括,避免12月8日政府关门的预算案、重新授权儿童医疗保险项目的法案、多项医改法案,以及废除“童年入境暂缓遣返计划”(DACA)的相关法案。

这其中最大的风险莫过于政府停摆,政府预算法案将在未来十天进入关键时期,如果共和党无法在12月8日前说服民主党人在政府开支以及其他有争议的问题上达成共识,美国政府将再次面临关门的局面。而野村分析师表示,考虑到12月密集的议程,以及一系列的争议事件,此轮谈判将带来比以往更高的政府停摆风险。

当前税改进程已被视为美元年内最大的风险,由于围绕税改法案能否通过的忧虑挥之不去,美元指数较1月初高位已经回落逾9%。而参议院税改法案最早将在本周四(11月30日)投票,面对税改前景堪忧及政府停摆风险上升,美元指数恐将难以获得太大支撑,美元多头仍须保持谨慎。
  交易时间网 | 原油·黄金·白银·美指·外汇·全球股指 | 全球大宗商品及衍生品专业交易者门户

---END---

投资美元,机构和专业投资者选择洲际交易所集团(ICE)美元指数!

   
 

 


 


 


 



交易时间网·美元指数频道(dollar.infointime.net)(懂交易·更专业): 全球资产定价基石“ICE美元指数(DX)”最新价格走势、最新消息、投资策略、市场分析、 技术分析、事件解读、行情走势图、大行观点、机构美元指数走势展望等。包括独家大型专栏:① 全面覆盖对美元指数重大影响的美国经济数据:美国劳动&就业数据,劳工部大非农劳工部失业率数据、美国平均每小时工资月率美国劳动参与率ADP小非农初请失业金人数;美国通胀&经济数据,美国消费者物价指数CPI美国生产者物价指数PPI美国核心PCE指数美国制造业采购经理人PMI指数密歇根大学消费信心指数。② 全面覆盖对美元汇价有重大影响的国际政经事件及数据,包括FedWatch(美联储货币政策对油价的影响)FED核心事件:FOMC利率决议  美联储缩减资产负债表  劳动就业  通胀消费  褐皮书】【FOMC票委:美联储主席耶伦  费希尔  美联储理事鲍威尔  美联储理事布雷纳德  Fed纽约主席杜德利  卡什卡利  埃文斯  哈克  卡普兰 | FOMC非票委:罗森格伦  梅斯特  波斯提克  布拉德  乔治  威廉姆斯】最新消息及市场影响;Trump~特朗普效应对美元指数的影响朝鲜危机持续升级 | 税改计划遇阻 | 医改法案停滞 | 通俄门发酵 | 再通胀交易熄火】【贸易政策 | 白宫班底 | Vs.美联储 | 政府预算及债务上限 | 能源政策 | 移民政策 | 基建计划 | 竞选承诺及支持率 | 制裁伊朗 | 美欧关系 | 美阿关系 | 美中关系】;EuroWatch~欧元区政治经济重大事件对 美元指数的影响英国脱欧谈判 | 欧央行加息预期升温 | 意大利大选 | 德国大选 | 西雅那银行危机 | 欧洲民粹主义抬头 | 希腊债务危机 | 法国总统大选】【法国 | 德国 | 意大利 | 欧银 | 德拉基 | 默克尔 | 马克龙】;Brexit~英国脱欧进入实施阶段 特蕾莎·梅 | 英国央行货币政策 | 重大经济数据 | 苏格兰独立公投】;BankWatch~全球顶级投行汇市观点美洲:高盛 | 摩根士丹利 | 摩根大通 | 美银美林 | 花旗集团 | 富国银行 | 盈透证券 | 道明证券 欧洲:瑞银集团 | 德意志银行 | 汇丰银行 | 瑞士瑞信 | 巴克莱 | 法国兴业银行 | 法国巴黎银行 亚洲野村证券 | 三菱日联】 ;GrurWatch~金融大鳄对美元走势的观点股神巴菲特 | 金融大鳄索罗斯 | 债王格罗斯 | 对冲基金之王达里奥 | 麦嘉华 | 新债王冈拉克 | 罗杰斯 | 加特曼】;TopSite~全球顶级财经网站 对美元的报道CNBCZerohedgeBloomberg | Reuters | MarketWatch | WSJ TheStreet。提供美元指数直播,滚动资讯,交易方法,在线开户,以及与美元指数走势波动高度相关的大宗商品黄金白银以及欧元、英镑、日元、加元、澳元、纽元、瑞郎等非美货币的日内交易策略,白银直播喊单白银24小时滚动资讯COMEX白银专业交易方法美黄金及白银开户等专业服务。

 

全球财经网站 | 嘉信盈泰 | 开启全能投资账户 | 外盘配资 | 芝商所开户 | 靠谱在线喊单 | 非农直播间 | 捕食者直播室 | 海龟交易喊单 | 猎豹喊单机器人 | 现货外汇平台监测中心 | EIA | 恒指开户 | 美原油喊单 | 信管家开户 | 金融平台查询

关于我们  加入我们  联系方式  广告业务  友情链接 

©INFOINTIME.NET | 交易时间网_全球大宗商品及衍生品专业交易者门户